吕梁市数据局关于公开征集2026年“数据要素×”大赛山西分赛创新办赛有关内容的通知

吕梁市数据局关于公开征集2026年“数据要素×”大赛山西分赛创新办赛有关内容的通知


各有关单位:

为全面落实《“数据要素×”三年行动计划(2024-2026年)》精神,进一步释放数据要素乘数效应,现将山西省数据局《关于公开征集2026年“数据要素×”大赛山西分赛创新办赛有关内容的通知》转发给你们,请按照文件要求填写征集表,并于2026年3月4日前报我局邮箱(llssjjsjzyk@163.com)。

联系人:丁钰珂 0358-8498898

附件:附件1 山西省数据局关于公开征集2026年“数据要素×”大赛山西分赛创新办赛有关内容的通知.pdf.pdf

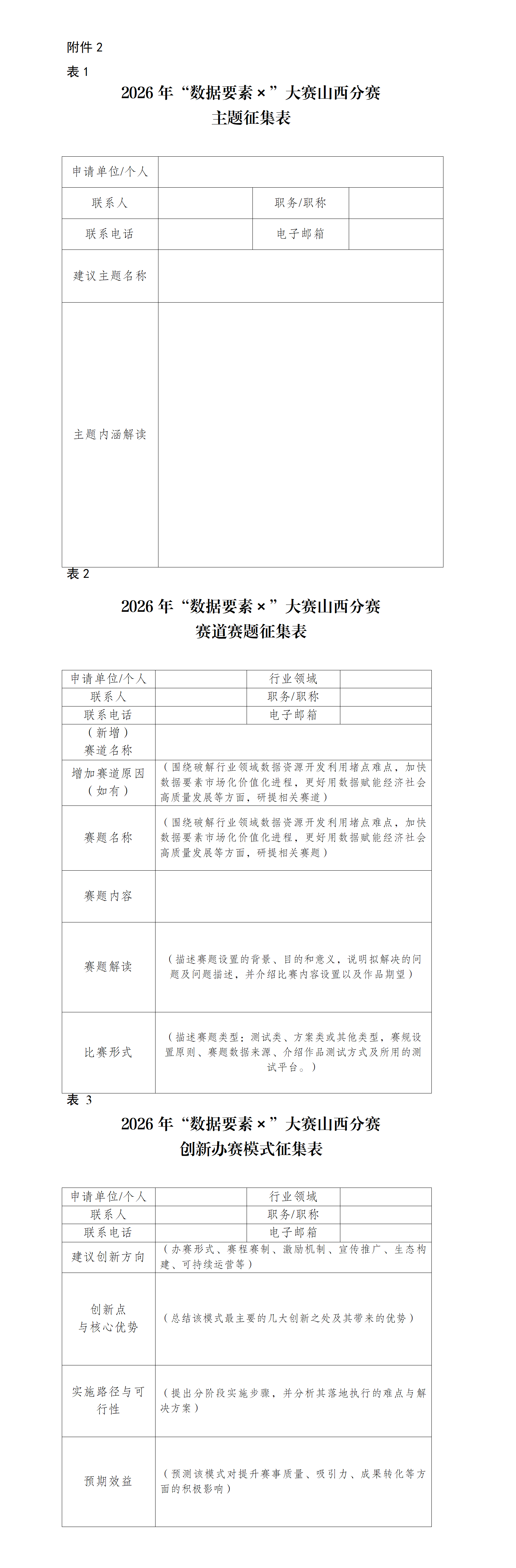
      附件2 2026年“数据要素×”大赛山西分赛创新办赛内容征集表.docx.docx



吕梁市数据局   

2026年2月12日 

附件1 山西省数据局关于公开征集2026年“数据要素×”大赛山西分赛创新办赛有关内容的通知.pdf_00.png

附件2 2026年“数据要素×”大赛山西分赛创新办赛内容征集表.docx_01.png

订阅标签:      吕梁市 申报通知
                        该类型已订阅

拨打助企热线

免费获取一对一政策申报建议服务

在线客服(点击咨询)

  • 【科小申报】认定成功科技型中小企业,奖励3万元
    奖励3万元 资质认定
    立即评测
  • 山西省资产评估机构备案
    立即评测
  • 【忻州市】省级新型研发机构申报
    立即评测

客服电话

固定电话:

手机号码:130 9907 7097 139 3512 8636

微信客服

公众号

在线QQ

QQ咨询

需求提交