市场监管总局办公厅关于组织开展检验检测机构推动“一带一路”“软联通”优秀案例征集工作的函

各省、自治区、直辖市和新疆生产建设兵团市场监管局(厅、委),各相关检验检测机构:

为推进“一带一路”“软联通”工作,及时总结和推广检验检测机构服务“一带一路”工程和贸易经验,市场监管总局决定组织开展检验检测机构推动“一带一路”“软联通”优秀案例征集工作。

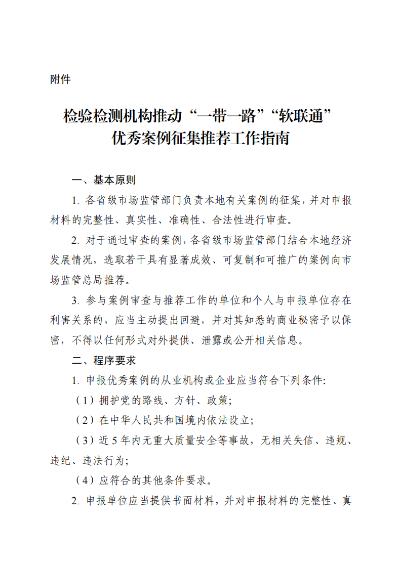
一、征集内容

在以下任一方面实现“一带一路”检验检测数据和结果衔接、兼容或融合,并取得了显著成效,形成典型经验做法的实例。

(一)检验检测机构互认制度建设案例。从业机构组织建立或加入检验检测联盟等组织,参与国际、区域或境外质量标准规则制修订,检验检测数据和结果可实现国际、区域或国外有关组织的采信,服务国际贸易并取得较大经济社会效益。

(二)检验检测机构数据和结果互认采信案例。从业机构获得境外政府、相关部门、有关行业组织授权,实现检验检测数据或结果互认或单方采信,助力中国进出口贸易并取得较大经济社会效益。

(三)检验检测机构境外技术服务案例。从业机构在境外设立或收并购检验检测机构,获得相关资质,帮助共建国家制定质量标准,提升产业水平,促进贸易便利化。

二、征集方式

各省(区、市)和新疆生产建设兵团市场监管部门自愿组织开展本地检验检测机构推动“一带一路”“软联通”案例征集,核实案例的真实性、准确性和合法性,择优推荐代表性案例(数量不限)。推荐案例请于2026年4月30日前发送至邮箱mayx@samrdrc.org.cn,邮件主题标注为“XX省(区、市)推荐检验检测机构‘软联通’优秀案例”。

市场监管总局将形成检验检测机构推动“一带一路”“软联通”案例库并开展宣介。

联系人:马雨昕,电话:010-88650537

耿  倩,电话:010-82262777

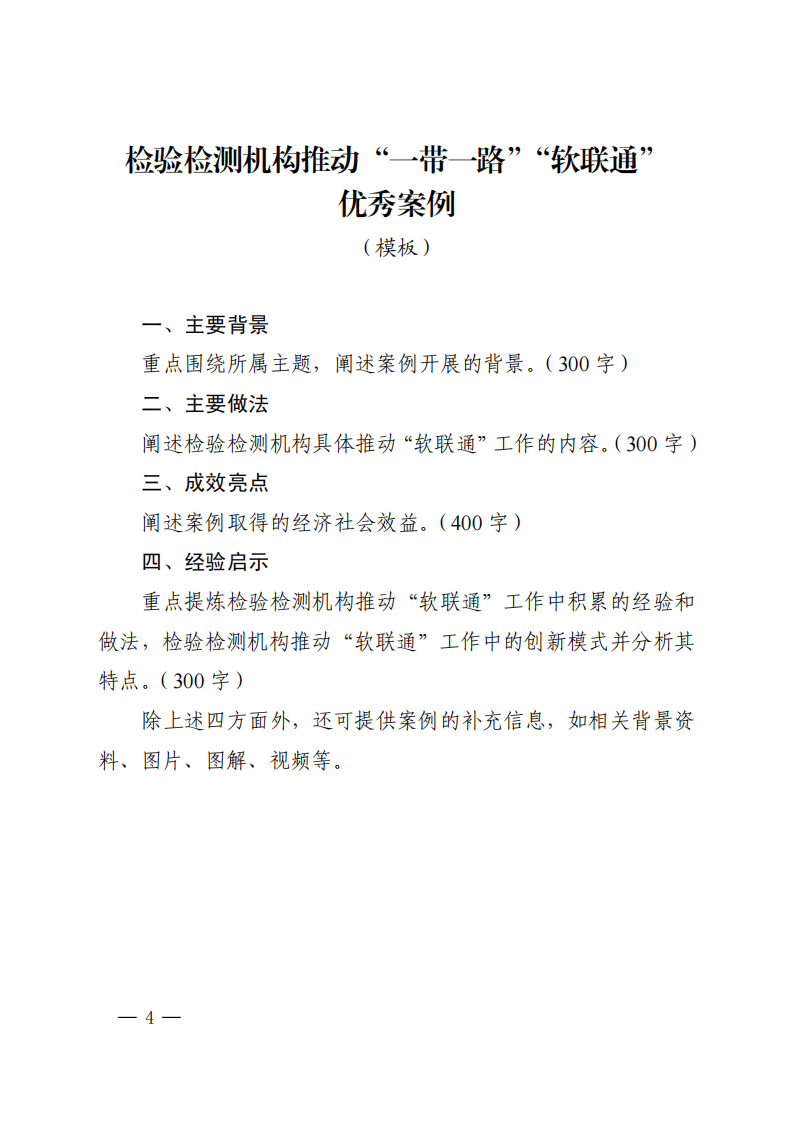
附件:检验检测机构推动“一带一路”“软联通”优秀案例征集推荐工作指南.pdf


 

市场监管总局办公厅

2026年3月13日

(此件公开发布)附件:检验检测机构推动“一带一路”“软联通”优秀案例征集推荐工作指南_01.png

附件:检验检测机构推动“一带一路”“软联通”优秀案例征集推荐工作指南_02.png

附件:检验检测机构推动“一带一路”“软联通”优秀案例征集推荐工作指南_03.png

附件:检验检测机构推动“一带一路”“软联通”优秀案例征集推荐工作指南_04.png

                        该类型已订阅

拨打助企热线

免费获取一对一政策申报建议服务

在线客服(点击咨询)

  • 【科小申报】认定成功科技型中小企业,奖励3万元
    奖励3万元 资质认定
    立即评测
  • 山西省资产评估机构备案
    立即评测
  • 【忻州市】省级新型研发机构申报
    立即评测

客服电话

固定电话:

手机号码:132 0981 7097 139 3512 8636

微信客服

公众号

在线QQ

QQ咨询

需求提交