太原市现代商贸流通体系试点拟支持项目清单及储备库项目清单公示

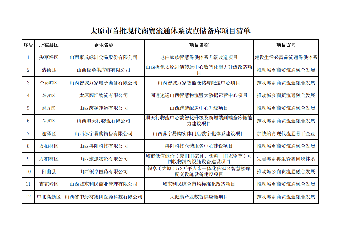
根据《太原市商务局关于申报首批现代商贸流通体系试点建设项目的通知》(并商建发〔2025〕44号)等文件精神,经各县(市、区)、开发区申报、部门审核、专家组评审、集体研究,现确定山西屯汇农产品市场有限公司申报的山西屯汇农批市场综合改造提升工程项目等10个项目列为太原市首批现代商贸流通体系试点拟支持项目,山西聚成绿洲食品股份有限公司申报的老白家族智慧保供体系升级改造项目等12个项目列为太原市首批现代商贸流通体系试点储备库项目

现对以上内容予以公示,公示期7天(2025年12月8日至12月14日)。公示期内如有异议,请以书面形式向市商务局反映(注明通讯地址和联系方式)。

联系电话:4226806

工作邮箱:tyswjsctxjsk@163.com

办公地址:新建路69号市政府主楼905室

 

附件:

1.太原市首批现代商贸体系流通试点拟支持项目清单.pdf

2.太原市首批现代商贸体系流通试点储备库项目清单.pdf

  

太原市商务局

2025年12月8日

1.太原市首批现代商贸体系流通试点拟支持项目清单_01.png

2.太原市首批现代商贸体系流通试点储备库项目清单_01.png

                        该类型已订阅

很抱歉,暂无相关信息

拨打助企热线

免费获取一对一政策申报建议服务

在线客服(点击咨询)

  • 【科小申报】认定成功科技型中小企业,奖励3万元
    奖励3万元 资质认定
    立即评测
  • 【忻州市】省级新型研发机构申报
    立即评测
  • 山西省重点商标保护名录纳入申请
    立即评测

客服电话

固定电话:

手机号码:130 9907 7097 139 3512 8636

微信客服

公众号

在线QQ

QQ咨询

需求提交