商务部关于发布第二批国家加工贸易产业园名单的通知

商贸函〔2026〕47号

各省、自治区、直辖市及计划单列市、新疆生产建设兵团商务主管部门:

  为贯彻落实《国务院办公厅关于推动外贸稳规模优结构的意见》(国办发〔2023〕10号),持续引导加工贸易梯度转移,推动区域协调发展,商务部组织开展了第二批国家加工贸易产业园(简称产业园)培育认定工作,经地方申报和专家评审,确定了第二批产业园名单(见附件),现予公布。请做好以下工作:

  一、夯实产业基础,提升加工贸易规模水平

  要依托本地加工贸易产业基础,聚焦产业园优势特色产业,重点培育龙头骨干企业,着力吸引上下游配套企业,实现一体化集群发展。要充分发挥产业园引领带动作用,提升当地加工贸易整体规模和水平。

  二、强化合作共建,促进加工贸易协同发展

  要注重与东部地区合作共建产业园,进一步创新产业协作、权益共享等合作机制,促进人才、资金、技术、信息等要素的流动与共享,助力加工贸易在国内梯度转移。要探索国际产业园区合作共建新模式,加强跨境产业链供应链对接合作,推动加工贸易区域协调联动发展。

  三、完善公共服务,优化加工贸易营商环境

  要强化产业园基础和配套设施建设,搭建公共服务平台,提升在项目对接、研发检测、标准认证、知识产权保护、劳动力保障、职业培训等方面的公共服务水平,为加工贸易发展营造良好营商环境。

  各省级商务主管部门要加强政策协同配合,扎实推进产业园培育建设工作,确保产业园做出特色、做出成效,及时总结推广好经验好做法,为促进加工贸易持续健康发展和外贸提质增效,加快建设贸易强国提供有力支撑。

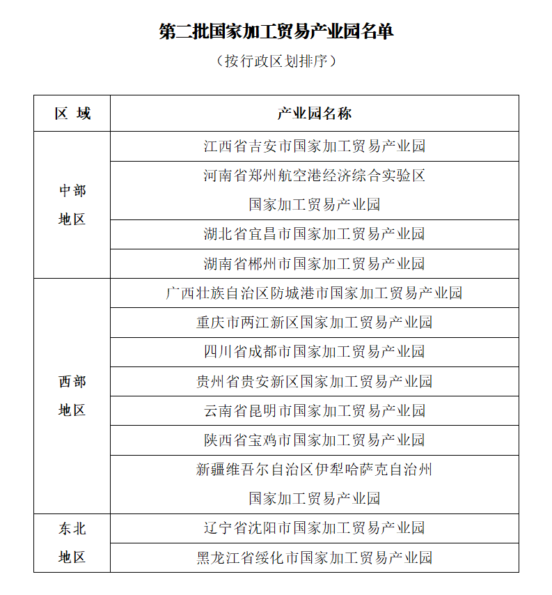
附件:第二批国家加工贸易产业园名单.wps

商务部

2026年3月21日

附件:第二批国家加工贸易产业园名单_01.png

订阅标签:      商务 国家级 公示名单 资质认定 贸易
                        该类型已订阅

拨打助企热线

免费获取一对一政策申报建议服务

在线客服(点击咨询)

  • 【科小申报】认定成功科技型中小企业,奖励3万元
    奖励3万元 资质认定
    立即评测
  • 国家新兴产业创新中心申报
    立即评测
  • 国家产业技术工程化中心申报
    立即评测

客服电话

固定电话:

手机号码:132 0981 7097 139 3512 8636

微信客服

公众号

在线QQ

QQ咨询

需求提交