关于公布2025年山西省重点工业互联网平台培育名单的通知

山西转型综改示范区管委会,各市工信局,有关单位:

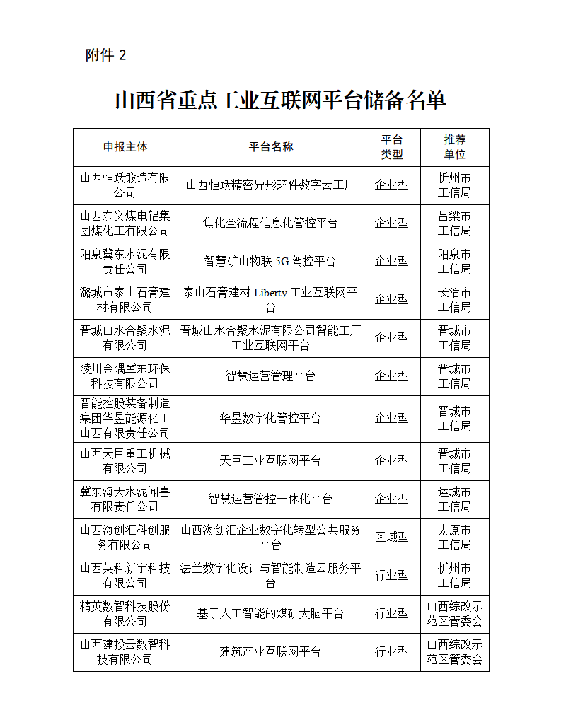
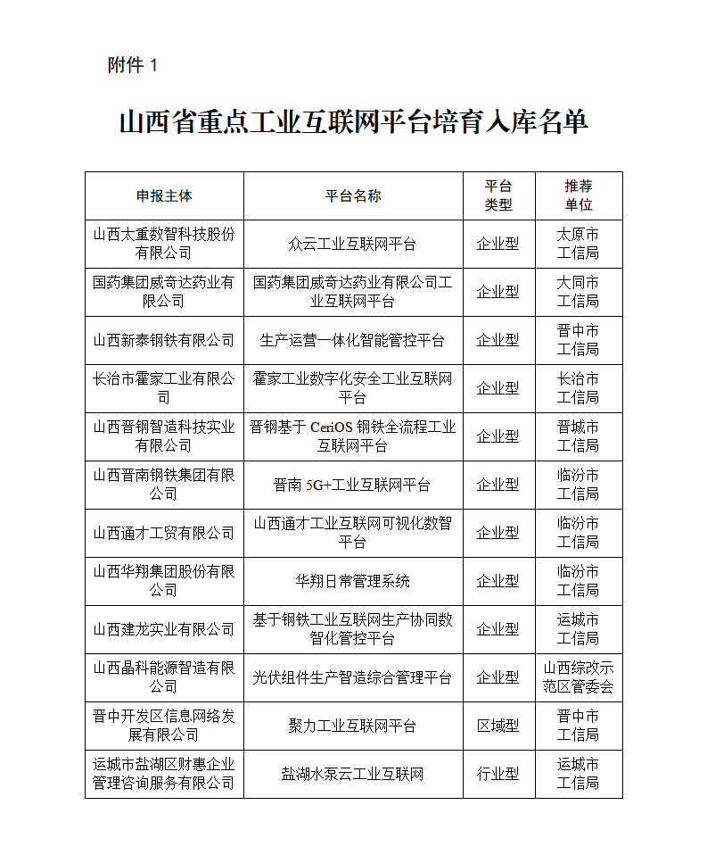
为贯彻落实《山西省制造业数字化转型行动计划(2024-2030年)》,梯次培育壮大我省工业互联网平台体系,按照《关于开展山西省2025年重点工业互联网平台培育入库的通知》要求,省工业和信息化厅确定了2025年重点工业互联网平台培育名单,现予以公布(含入库及储备,名单见附件)。

请各级工业和信息化主管部门结合本地实际,对相关平台加大支持力度和指导服务,依托重点平台开展工业互联网进园区进企业等交流活动,发挥标杆引领作用,推进各类应用场景建设,促进解决方案供需对接,带动区域内工业互联网创新应用加速落地。入库平台企业要持续优化升级平台核心能力,提升智能化服务水平,推动企业内部数字主线贯通,带动产业链上下游协同转型;储备平台企业要强化平台的设备接入、软件部署、资源配置等基础功能,进一步提升服务水平、扩大覆盖场景。我厅将加强对各平台服务能力提升和辐射带动效果的跟踪,持续优化平台体系。


附件:

1.山西省重点工业互联网平台培育入库名单.doc

2.山西省重点工业互联网平台储备名单.doc


山西省工业和信息化厅

2026年2月11日

1.山西省重点工业互联网平台培育入库名单_01.png

2.山西省重点工业互联网平台储备名单_01.png

                        该类型已订阅

上一篇: 没有了

下一篇: 没有了

拨打助企热线

免费获取一对一政策申报建议服务

在线客服(点击咨询)

  • 【科小申报】认定成功科技型中小企业,奖励3万元
    奖励3万元 资质认定
    立即评测
  • 山西省资产评估机构备案
    立即评测
  • 【忻州市】省级新型研发机构申报
    立即评测

客服电话

固定电话:

手机号码:130 9907 7097 139 3512 8636

微信客服

公众号

在线QQ

QQ咨询

需求提交